DIGITAL KIOSK

At Children’s Hospital Waiting Area

INDUSTRY: HEALTH CARE & UX DESIGN

CLIENT: CONCEPT PROJECT

YEAR: 2025

EXPERIENCE: UX RESEARCH, UI DESIGN, SERVICE DESIGN

The Hospital Kiosk is a UX/UI concept designed to improve the waiting experience in a children’s hospital. It acts as an interactive touchpoint for caregivers and young patients, offering check-ins, real-time updates, and navigation support in a simple, accessible format.

Research Methodology

How I Explored the Problem?

  • Observations in hospital waiting areas.

  • Sensory Mapping of stress triggers

  • User Interviews with doctors, staff, patients & caregivers, an interior designer

  • User Journeys mapping caregiver & child pain points

  • Comparative Research (other kiosks & check-in systems)

Observations- Field Visits

  • Overcrowded and chaotic waiting areas.

  • Restless children with no engagement.

  • Caregivers looked anxious and unsupported.

  • Staff distracted with repetitive tasks.

  • Environment (noise, lighting, seating) increased stress.

Observations- Sensory Mapping

Harsh or dull lighting,

Cluttered walls

Unclear signage

Less greenery

Ringing phones

Crying children

External noises

Printing machine

Announcements

Strong antiseptic & chemical odors

Poor ventilation

Unpleasant Odors affect appetite.

Hard, cold, non-ergonomic seating.

Awkwardly placed equipment.

Observations to Conversations

USERS INTERVIEWS & SURVEYS

DOCTORS AND ATTENDERS

PATIENTS & CAREGIVERS

User Persona

Empathy Mapping

Mrs. Anjali (Parent/Caregiver)

Child Patient (Aarav)

Says

  • “How much longer do we have to wait?”

  • “I need to keep my child busy somehow.”

Does

  • Asks staff repeatedly for updates

  • Uses phone/games to distract child

  • Paces or shifts seating for comfort

Says

  • “I’m bored, when will it be over?”

  • “I don’t like the smell here.”

Does

  • Plays with parent’s phone or toys

  • Runs around or fidgets

  • Complains or clings to parent

Thinks

  • “This hospital feels so crowded and confusing.”

  • “I hope the doctor sees us soon.”

Feels

  • Stressed, anxious, and tired

  • Slightly helpless but wants to stay calm for child

Thinks

  • “Why do I have to wait so long?”

  • “This place feels scary.”

Feels

  • Restless, anxious, bored

  • Unsafe in an unfamiliar environment

Pain Points

  • Long waiting times → frustration.

  • Lack of clear information → confusion.

  • Children’s restlessness → stressful surrounding.

  • Overburdened staff → efficiency issues.

  • Repeated interruptions →distraction.

Key Insights

  • Real-time updates reduce caregiver anxiety.

  • Engaging distractions keep children calm.

  • Reducing repetitive inquiries frees up staff.

  • Small environmental and digital touchpoints (calming visuals, kiosks, wayfinding) can transform stressful waiting into a manageable experience

What Users really need?

Problem Statement

Disorganized and stressful waiting areas cause long waits, confusion, and anxiety for patients and visitors, while inefficient systems burden staff.

Observations to Conversations to Solutions

How Might We create a Calming, Accessible hospital experience that reduces stress and wait times for users in the ecosystem?

Proposed Solution

Digital Kiosk for Children’s Hospitals

Key features of the kiosk

  • Quick check-in & token system.

  • Real-time updates on screens.

  • Wristband to track vitals.

  • Easy navigation.

  • Child-friendly mascot & games.

  • Sanitizer & hygiene integration.

Benefits and Implementation of Kiosks in Hospital Waiting Areas

Available check-in systems in the hospitals.

Manual registers, token slips, receptionist desks.

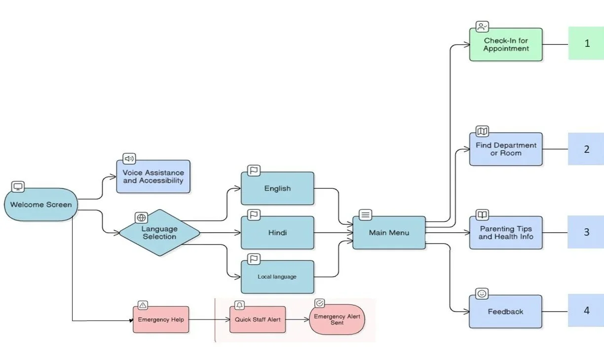
User Flow

Purpose:
The user flow outlines how Parent/ Visitor—especially in a pediatric hospital setting—interact with the hospital kiosk to reduce stress, get timely updates, and access support, all in a self-guided, inclusive way.

CAREGIVERS AND PATIENTS

Flow Highlights:

  • Simple language selection for accessibility

  • Streamlined check-in with optional automated vitals check

  • Real-time queue visibility and wayfinding

  • Health info and parenting tips to ease wait-time anxiety

  • Emergency and feedback features for responsive care

User Journey

From confusion to clarity

Digital Kiosk: Key Impactful Features

Key Impactful Features of the KioskCare System.

👉Vitals Check Station: Guided Vitals Recording with Child Engagement

  • Pain Point Addressed: Manual vitals collection delays the consultation process and increases crowding.

  • Design Solution: Self-service station for measuring temperature, blood pressure, heart rate, weight & height — integrated with patient records.

  • Impact: Saves staff time, empowers patients, and streamlines doctor consultations with pre-recorded vitals.

👉 Navigation & Hospital Map: Interactive Wayfinding for Quick & Easy Navigation

  • Pain Point Addressed: Patients and caregivers struggle to find departments in complex hospital layouts.

  • Design Solution: Searchable hospital map with quick shortcuts (Emergency, Pharmacy, Pediatrics) and QR code for mobile continuation.

  • Impact: Improves wayfinding, reduces stress, and minimizes dependency on staff directions.

👉Appointment Check-In & Live Queue Status

  • Pain Point Addressed: Long waits, confusion, and repeated queries at the front desk.

  • Design Solution: QR/Phone/ID-based check-in with instant token, estimated wait time, and live queue updates.

  • Impact: Reduces patient anxiety, shortens staff workload, and builds transparency.

Prototype Video
Case Study

Beyond Screens: Designing Spatial Experiences

User Experience is not limited to Digital Screens — it extends into the Physical Spaces where people interact. Just as a well-designed game zone or retail store uses ambience to attract and engage, hospital waiting areas can be reimagined to reduce anxiety and create comfort.

See Space Redesign Project

Because true UX is the harmony of screens, service, and space.